喜报|舜智云工业互联网平台入选工信部工业互联网试点示范项目
Date | 2022.01.25

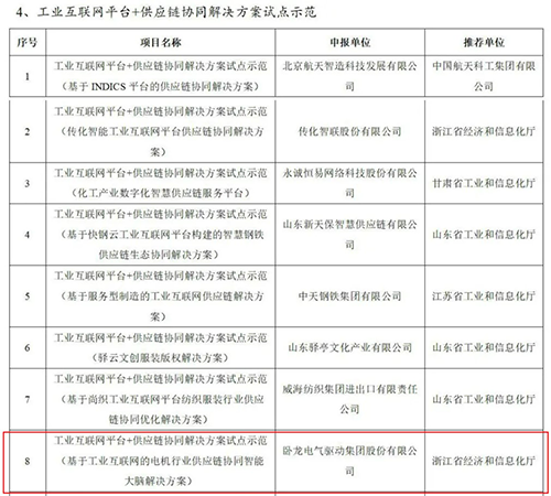
日前,工业和信息化部颁布了2021年工业互联网试点示范项目名单,由浙江舜云互联技术有限公司提供的舜智云工业互联网平台,在4002cc永利集团进行了“基于工业互联网的电机行业供给链协同智能大脑解决规划”的利用,入选“2021年工业互联网平台+供给链协同解决规划试点示范”项目。

舜智云工业互联网平台,安身于电机及驱控系统产业,利用物联网、云推算、5G通讯、大数据、区块链、人为智能等新一代数字技术与造作技术深度融合,面向电驱上、钟注下游全产业链提供多场景的数智化产品和业务运营整体解决规划。?
通过舜智云工业互联网平台,实现产业链上、钟注下游各有关方互通互联,构建1+1+N产品服务系统,蕴含:打造一个电机及驱控系统数智化产业中台,承载电机产业大脑建设,运营舜智云服务、舜智云工厂、舜智云造作等创新业务。